IF=18.5 | 源井助力CRISPR-Cas9智能纳米笼实现抗肿瘤级联治疗

让基因编辑更简单
欢迎 : 退出
注册 | 登录
400-688-9033

当前位置:首页 > 技术专题 > IF=18.5 | 源井助力CRISPR-Cas9智能纳米笼实现抗肿瘤级联治疗

首页 > 技术专题 > IF=18.5 | 源井助力CRISPR-Cas9智能纳米笼实现抗肿瘤级联治疗

IF=18.5 | 源井助力CRISPR-Cas9智能纳米笼实现抗肿瘤级联治疗

发布日期:2025年02月17日
浏览量: --

IF=18.5 | 源井助力CRISPR-Cas9智能纳米笼实现抗肿瘤级联治疗

源井助力CRISPR-Cas9智能纳米笼实现抗肿瘤级联治疗

背景

根据最新统计,每年有 2000 万人被诊断出患有恶性肿瘤,每年导致全球近 970 万人死亡。常规治疗,包括手术、化疗、放疗和介入技术,以及消融、靶向治疗和免疫治疗等新兴替代方案,疗效有限。因此,迫切需要开发一种新颖、安全和有效的治疗解决方案,并配备适当的输送系统和靶点,以显着改善癌症治疗的结果。

摘要

脂质代谢是脂肪酸生物合成的关键基本细胞过程,脂肪酸将营养物质转化为细胞膜生物发生、能量储存和信号分子产生所必需的代谢中间体。近期,重庆医科大学基础医学院蒋宁团队设计出一种独特的双层响应型载药纳米笼,聚焦脂质代谢靶向治疗恶性肿瘤,谷胱甘肽响应型胶束负载ACC抑制剂协同基因编辑技术实现多层次治疗策略,阻断脂质代谢通路,疗效显著。相关成果发表在Advanced Functional Materials杂志上(影响因子:18.5)。该研究采用源井生物提供的NLS-Cas9-EGFP 蛋白,多方面评价纳米笼的抗肿瘤级联作用效果。

图文导读

该科研团队设计了一种覆盖着红细胞膜的先进纳米笼,命名为NTA630-NCs-RBCM-T。该产品通过纳米自沉淀与 ACC 抑制剂结合,形成胶束,称为 NTA630。同时,Cas9 与单向导 RNA (sgRNA) 形成复合物,发生原位自由基聚合,产生阳离子和酸响应性可降解纳米胶囊 (NC)。随后,NCs 和 NTA630 通过静电吸附合成成 NTA630-NCs,为验证其合成,源井生物提供的NLS-Cas9-EGFP 蛋白通过荧光将其可视化,有效反映了两种药物的结合情况。(如图1所示)

基于CRISPR-Cas9的纳米笼合成过程
图1:基于CRISPR-Cas9的纳米笼合成过程

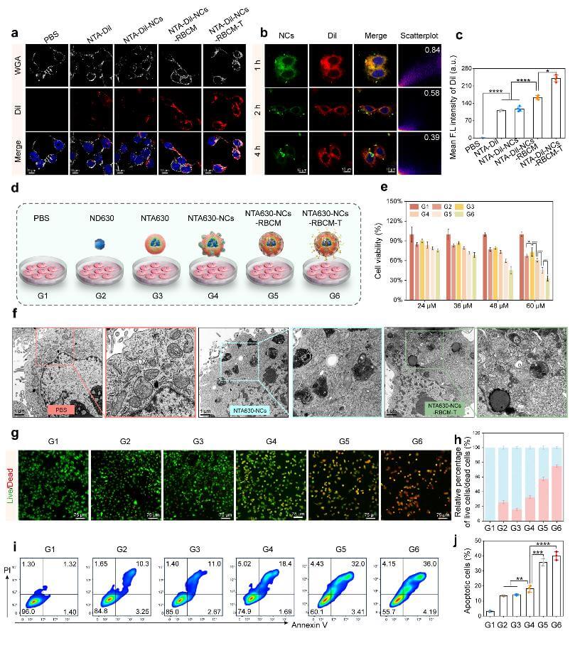
另外,NLS-Cas9-EGFP 蛋白也展现出了不同时间点的药物分离情况,进一步验证了该递药系统可以在溶酶体中,酶降解红细胞膜,诱导 Cas9 复合物 NC 的酸化和破裂。最终导致肿瘤细胞死亡。(如图2所示)。

双层响应型载药纳米笼对肿瘤杀伤作用的验证
图2:双层响应型载药纳米笼对肿瘤杀伤作用的验证

为了进一步验证 NTA630-NCs-RBCM-T NPs 对肿瘤的治疗作用,首先建立小鼠肿瘤模型,利用动物活体荧光成像研究NTA630-NCs-RBCM-T NPs 对肿瘤的靶向作用,再通过对小鼠体重、肿瘤大小、生存时间的观察记录以及肿瘤的 Ki-67,TUNEL 染色结果来评估 NTA630-NCs-RBCM-T NPs 的体内抗肿瘤作用。结果表明,NTA630-NCs-RBCM-T NPs 可以特异性靶向肿瘤病灶并具有较长的体内循环时间。(如图3)

双层响应型载药纳米笼的体内抗肿瘤效果评估
图3. 双层响应型载药纳米笼的体内抗肿瘤效果评估

结论

基于上述结果,在这项研究中,作者开发了一种由红细胞膜封装的纳米笼,称为 NTA630-NCs-RBCM-T,旨在共同递送 CRISPR-Cas9 和 ACC 抑制剂。这种创新方法促进了双靶点 ACC 抑制,增强了级联抗癌治疗的疗效。该研究在遗传和代谢水平上实现了对肿瘤细胞的双重攻击,显着改善了治疗结果。

如果有基因编辑需求,欢迎咨询~

参考文献https://advanced.onlinelibrary.wiley.com/doi/10.1002/adfm.202418090#

相关产品推荐

"增强型" Cas9蛋白

  • (EZ-editor™ Cas9-EGFP蛋白EZ-editor™ NLS-Cas9-EGFP Nuclease)

    EZ-editor™ Cas9-EGFP蛋白(EZ-editor™ NLS-Cas9-EGFP Nuclease)

    价格(元): 1800
    货号: YK-Cas9-50
    规格: 50ug
    说明书下载: EZ-editor™ Cas9-EGFP蛋白EZ-editor™ NLS-Cas9-EGFP Nuclease
  • (EZ-editor™ Cas9-EGFP蛋白EZ-editor™ NLS-Cas9-EGFP Nuclease)

    EZ-editor™ Cas9-EGFP蛋白(EZ-editor™ NLS-Cas9-EGFP Nuclease)

    价格(元): 1800
    货号: YK-Cas9-50
    规格: 50ug
    说明书下载: EZ-editor™ Cas9-EGFP蛋白EZ-editor™ NLS-Cas9-EGFP Nuclease

相关服务推荐

基于CRISPR-U™专利技术,源井生物根据不同细胞特点选择适宜的转染方法(电转法或病毒法),将gRNA和Cas9转入细胞中,然后进行单克隆筛选,通过靶位点扩增及测序验证筛选出成功敲除的阳性克隆,最终交付纯合子细胞株与相关数据报告。
联系我们
×