源井生物助力肝癌研究突破 | miR-122-5p 靶向 hiPSCs 抑制 EMT,细胞疗法或迎新契机


源井生物助力肝癌研究突破 | miR-122-5p 靶向 hiPSCs 抑制 EMT,细胞疗法或迎新契机
肝癌是全球五大高危癌症之一,且是唯一发病率逐年上升的癌症类型。中国的肝癌发病率占全球负担的一半,由于其早期症状隐匿,多数患者确诊时已处于晚期,导致预后极差、生活质量显著下降,因此亟需寻找有效的治疗靶点与策略。
5月6日,天津市第三中心医院研究团队在《European Journal of Histochemistry》上发表了重要研究结果。此次研究中,源井生物为研究提供关键细胞工具,为研究的顺利开展注入技术动力。论文题为“MiR-122-5p inhibits the epithelial mesenchymal transition of liver cancer cells by inducing hiPSCs to differentiate into hepatocyte-like cells”。该研究探究了 miR-122-5p 对人诱导多能干细胞(hiPSCs)向肝细胞样细胞分化的影响及其对肝癌细胞上皮 - 间质转化(EMT)过程的作用,结果显示:在 hiPSCs 中过表达 miR-122-5p 可通过提高 AFP、ALB、ASGPR 等肝脏特异性标志物的水平,诱导 hiPSCs 分化为肝细胞样细胞,而敲低 miR-122-5p 则产生相反效果;在与 HepG2 肝癌细胞的共培养体系中,过表达 miR-122-5p 的 hiPSCs 能抑制 HepG2 细胞的 EMT 过程(表现为间质标志物水平升高、上皮标志物水平降低),同时抑制 HepG2 细胞的增殖、侵袭和迁移能力并诱导其凋亡;综上,miR-122-5p 可促进 hiPSCs 向肝细胞样细胞分化且能抑制肝癌细胞的 EMT 过程,以 miR-122-5p 为靶点或可成为通过细胞疗法阻止肝癌进展的新方法。

研究背景
肝癌是全球五大高危癌症之一,且是唯一发病率逐年上升的癌症类型。上皮 - 间质转化(EMT)是肿瘤转移的关键过程,上皮细胞会发生结构改变,如失去极性、丧失特异性细胞间连接,同时获得间质样细胞的形态与功能特性,这一过程会显著增强癌细胞的增殖、迁移和侵袭能力,在肝癌进展与转移中起核心作用,成为肝癌治疗研究的重要靶点。现有肝细胞治疗存在局限:肝移植是肝癌的重要治疗手段,但死亡率较高;肝细胞移植(HCTx)作为替代疗法虽有潜力,却面临供体肝细胞短缺、移植细胞再生能力有限的问题。而人诱导多能干细胞(hiPSCs)具有高增殖能力、低免疫原性及多向分化潜能,可无限扩增并分化为任意细胞类型,还能规避胚胎干细胞的伦理与科学问题,为肝癌细胞治疗提供了新可能。
微小 RNA(miRNAs)是一类 20-23 核苷酸的非编码 RNA,通过结合靶基因 3'-UTR 调控其表达,是癌症治疗的可行靶点。已有研究表明,miR-122-5p 在肝癌中可能作为抑癌基因,如可预测肝细胞癌(HCC)预后、抑制肝内胆管癌(ICC)及鼻咽癌的增殖迁移,但它在肝癌治疗中的具体作用,尤其是在 hiPSCs 分化及影响肝癌细胞 EMT 过程中的机制尚未明确,因此本研究聚焦于 miR-122-5p 对 hiPSCs 分化及肝癌细胞 EMT 的调控作用。
miR-122-5p 可促进 hiPSCs 向肝细胞样细胞分化,并抑制肝癌细胞的 EMT 过程
研究者通过无饲养层法培养源井生物提供的 hiPSCs ,采用源井生物的 EZ stem™干细胞完全培养基进行培养。细胞可自发聚集形成边界清晰、紧密堆积的多细胞集落,健康集落能流畅融合连接,展现出优异的体外生长稳定性。更关键的是,免疫荧光染色证实,该 hiPSCs 中干细胞核心标志物 —— 转录因子 OCT4、SOX2 及核蛋白 NANOG 均呈高强度表达(如图 1B 所示)。

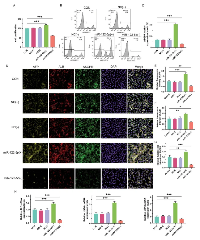
图一
为了评估miR-122-5p 对 hiPSCs分化的影响,研究者通过构建 miR-122-5p 过表达与敲低质粒并转染 hiPSCs 后,分别验证了细胞增殖能力和肝细胞标志物表达变化。CCK8 实验显示,miR-122-5p 上调可增强 hiPSCs 的增殖能力,而下调则显著削弱其增殖能力。流式细胞术检测发现,miR-122-5p 过表达可提高 hiPSCs 中肝细胞特异性表面受体 ASGPR 的阳性表达率,敲低则产生相反效果;免疫荧光染色显示,miR-122-5p 过表达的 hiPSCs 中,AFP、ALB、ASGPR 等肝细胞标志物高表达;通过实时荧光定量 PCR(RT-PCR)发现,miR-122-5p 上调后,ALB、HNF4α、CK18 等肝细胞特异性基因的表达水平显著升高。综上结果表明,miR-122-5p 过表达可促进 hiPSCs 向肝细胞样细胞分化。

图二
接着研究者进一步探究了miR-122-5p修饰的 hiPSCs对 HepG2 肝癌细胞恶性表型及EMT过程的影响。将 miR-122-5p 修饰的 hiPSCs 与 HepG2 细胞共培养,CCK8 实验显示,过表达 miR-122-5p 的 hiPSCs 可抑制 HepG2 细胞增殖,而转染 miR-122-5p 敲低质粒的 hiPSCs 则促进 HepG2 细胞增殖。Transwell 实验与划痕愈合实验表明,与过表达 miR-122-5p 的 hiPSCs 共培养后,HepG2 细胞的侵袭和迁移能力显著下降。流式细胞术检测显示,过表达 miR-122-5p 的 hiPSCs 可诱导 HepG2 细胞凋亡率升高。上述结果表明,miR-122-5p 促进 hiPSCs 向肝细胞样细胞分化,有助于改善肝癌细胞恶性进展。

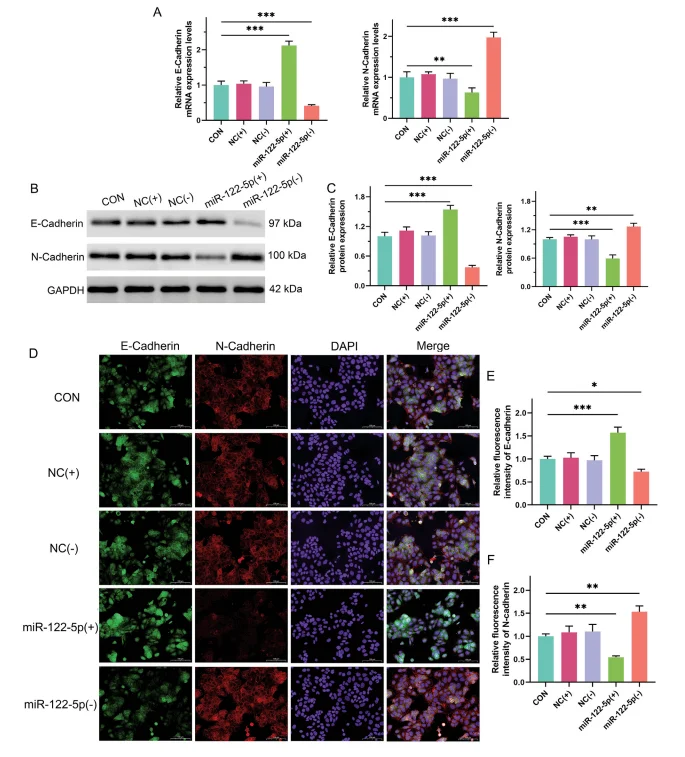
图三
同样的,研究者利用RT-PCR、Western blot 实验以及免疫荧光来探究EMT 标志物基因和蛋白表达变化。RT-PCR 结果显示,与过表达 miR-122-5p 的 hiPSCs 共培养的 HepG2 细胞中,上皮细胞标志物 E-Cadherin 的 mRNA 水平显著升高,间质细胞标志物 N-Cadherin 的 mRNA 水平显著降低;而与 miR-122-5p 敲低的 hiPSCs 共培养的 HepG2 细胞则呈现相反趋势,即 E-Cadherin 表达下调,N-Cadherin 表达上调。Western blot 实验进一步证实了上述基因表达的变化趋势,过表达 miR-122-5p 的 hiPSCs 可使 HepG2 细胞中 E-Cadherin 蛋白表达增加,N-Cadherin 蛋白表达减少。免疫荧光染色显示,过表达 miR-122-5p 的 hiPSCs 可提高 HepG2 细胞中 E-Cadherin 的荧光强度,降低 N-Cadherin 的荧光强度。综上,miR-122-5p 诱导 hiPSCs 向肝细胞样细胞分化,可抑制肝癌细胞的 EMT 过程,这可能是其抑制肝癌进展的重要机制。

图四
源井生物提供的支持
本研究中所采用的人诱导多能干细胞(iPS细胞)及 EZ-Stem™ 干细胞培养基均由源井生物提供,助力团队成功验证了“miR-122-5p 调控 hiPSCs 分化抑制肝癌 EMT”的核心机制。源井生物现货细胞库资源丰富,涵盖 1000+ 野生型细胞、8000+ 敲除细胞及 2000+ 工具细胞(Luc、Cas9、EGFP 等),科研团队可快速获取同款细胞系或开展相关实验,加速科研进程。
参考文献
Xing Q, Xu Y, Luo Y, Li C, Wang P, Kang B, Lu C. MiR-122-5p inhibits the epithelial mesenchymal transition of liver cancer cells by inducing hiPSCs to differentiate into hepatocyte-like cells. Eur J Histochem. 2025 Apr 7;69(2):4190. doi: 10.4081/ejh.2025.4190. Epub 2025 May 6. PMID: 40336362; PMCID: PMC12086357.











