基因敲低(RNA干扰)细胞系
构建基因敲低(RNA干扰)细胞系是通过慢病毒法将shRNA干扰载体转入细胞中,根据预先摸索的最佳药筛浓度,对细胞进行药物筛选,直到对照组细胞全部死亡,获得基因干扰的稳定细胞株。最终交付Cell Pool/单克隆与相关数据报告。服务适用于肿瘤机制、信号转导、药靶验证等多种研究方向。
源井技术优势

源井技术优势
多类型细胞覆盖
兼容肿瘤细胞、常规细胞,适配广泛实验模型
交付成果标准化
支持Cell Pool或单克隆形式交付,并提供完整报告
丰富项目经验
300+基因编辑成功案例,交付稳定、可靠的干扰细胞株
全流程质量控制
RT-qPCR等多维度验证,确保基因表达或抑制效果

基因敲低(RNA干扰)细胞系服务详情
细胞类型
肿瘤细胞、常规细胞系
交付成果
Cell Pool/单克隆
周期/价格
详细请咨询
基因编辑成功案例 300+
消化系统
内分泌系统
呼吸系统
生殖系统
循环系统
血液,淋巴系统
脑和神经系统
泌尿系统
骨、关节、软组织、皮肤系统
干细胞
眼耳鼻喉口腔系统
技术服务路线
Plasmid with Selection Marker


Cell Transfection/ Transduction


Selection


Expansion

Clone Expansion & Single - cell Clone Isolation


Expression Detection


QC and Cryopreservation

Plasmid with Selection Marker

Cell Transfection/ Transduction

Selection

Expansion

Clone Expansion & Single - cell Clone Isolation

Expression Detection

QC and Cryopreservation

应用案例
LNCaP细胞过表达PRDX5蛋白
IF=15.1
Advanced Science
Identification of PRDX5 as A Target for The Treatment of Castration-Resistant Prostate Cancer
该研究采用源井生物构建的CRISPR-Cas9敲除PRDX5基因的22Rv1细胞和慢病毒过表达PRDX5基因的LNCaP细胞, 发现了PRDX5通过调控氧化还原影响去势抵抗性前列腺癌(CRPC)进展的新机制,并挖掘了其靶向新型小分子药物聚普瑞锌(Polaprezinc,POL)在细胞、动物、以及临床对CRPC的治疗效果。对前列腺癌临床耐药提供了新型靶标,为CRPC患者提供了联合阿比特龙治疗的新型药物的可能性,以延长CRPC患者生命周期。 查看详情>>

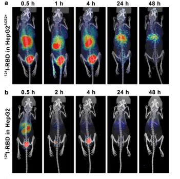
HeLa和HepG2细胞系过表达ACE2蛋白
IF=8.2
Acta Pharmacologica Sinica
SARS-CoV-2 receptor binding domain radio-probe: a non-invasive approach for angiotensin-converting enzyme 2 mapping in mice
为验证血管紧张素转化酶ACE在细胞水平上的亲和力,作者借助源井生物提供的过表达ACE2的HeLa和HepG2细胞系, 首次成功构建了124I-RBD作为新型COVID-19分子靶向探针,并通过RBD与人ACE2受体的结合实验,证实了124I-RBD抗体对ACE2具有高亲和力和选择性。 查看详情>>

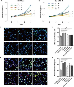
间充质干细胞过表达Tandab蛋白
IF=7.5
Stem Cell Research & Therapy
Construction of tandem diabody (IL-6/CD20)-secreting human umbilical cord mesenchymal stem cells and its experimental treatment on diffuse large B cell lymphoma
本文采用源井生物构建的Tandab过表达稳转株及Empty对照稳转株,研究过表达Tandab 蛋白的MSCs对弥漫性大B细胞淋巴瘤 (DLBCL)的治疗效果。结果表明,Tandab(IL-6/CD20)蛋白可以靶向CD20阳性DLBCL细胞,并抑制IL-6相关信号通路,消除IL-6对淋巴瘤细胞的促进作用,这为治疗DLBCL提供了一种潜在策略。 查看详情>>

CT26细胞过表达Luc蛋白
IF=5.2
Cancers
Gas Flow Shaping via Novel Modular Nozzle System (MoNoS) Augments kINPen-Mediated Toxicity and Immunogenicity in Tumor Organoids
气体等离子体是一种用于治疗癌症的新型工具,其中以气体等离子体射流kINPen的功能最为显著。该研究以过表达荧光素酶的CT26细胞(过表达稳转株由源井生物提供)为研究材料,研发了MoNoS系统来改进 kiNPen 的流动特性。研究发现,在临床相关的原料气通量下,MoNoS 适应的 kINPen 治疗可以显著减少癌细胞生长并增加肿瘤的免疫原性,同时验证了其安全性。该结果进一步证明了使用流动成形适配器(例如MoNoS)来增强气体等离子体射流治疗癌症的可行性。 查看详情>>















