源井KO细胞助力揭示:α-actinin-1 在巨核细胞中 “缺席”,将引发连锁病理反应


α-辅肌动蛋白-1是α-辅肌动蛋白家族的一个成员。越来越多的证据表明,α-辅肌动蛋白-1的遗传突变与人类的巨血小板减少症有关。但是,α-辅肌动蛋白-1在血小板生成和血小板功能中的作用及其潜在机制尚未完全阐明。 2025年1月16日,浙大一院血液科MPN亚专科黄建松博士团队在《Blood Advances》上发表了题为“α-Actinin-1 deficiency in megakaryocytes causes low platelet count, platelet dysfunction, and mitochondrial impairment”的研究论文。源井生物提供的 ACTN1 Knockout cell line(293T) 为研究揭示α-辅肌动蛋白-1在血小板生成和血小板功能中的作用提供关键细胞模型。研究发现小鼠巨核细胞特异性敲除α-辅肌动蛋白-1表现出小鼠的血小板数量降低伴体积最大,同时发现小鼠的血小板功能、血栓形成和线粒体生物能量代谢受损
研究背景
1. 血小板生成与功能的核心调控基础
血小板作为维持止血、血栓形成等生理过程的关键血细胞,由成熟巨核细胞生成,其生成过程(巨核细胞造血)涉及众多复杂步骤,而细胞骨架重塑与线粒体能量代谢是调控该过程及血小板功能的关键机制。已有研究证实,肌动蛋白细胞骨架、肌动蛋白结合蛋白及线粒体相关蛋白,对巨核细胞成熟、血小板生成及功能维持具有重要病理生理意义。
2. α-actinin-1 的已知功能与研究缺口
α-actinin-1 是肌动蛋白交联蛋白家族成员,广泛表达于多种组织,可通过交联肌动蛋白丝形成束状结构、为肌动蛋白与整合素提供支架等方式调控细胞骨架动态,且有研究提示其在静息血小板中可维持整合素 αIIbβ3 的失活状态。但 α-actinin-1 在巨核细胞造血、血小板生成及功能中的具体作用及潜在机制仍不明确,尤其缺乏 α-actinin-1 缺失动物模型(如巨核细胞特异性敲除小鼠)的表型研究数据,无法充分阐释其在体内生理过程中的功能。
研究结果
研究团队通过构建巨核系/血小板条件性敲除α-辅肌动蛋白-小鼠模型,利用血常规及透射电镜等技术确认 敲除小鼠的外周血血小板数量降低伴体积增大。
图1. 敲除小鼠的外周血血小板数量降低伴体积增大
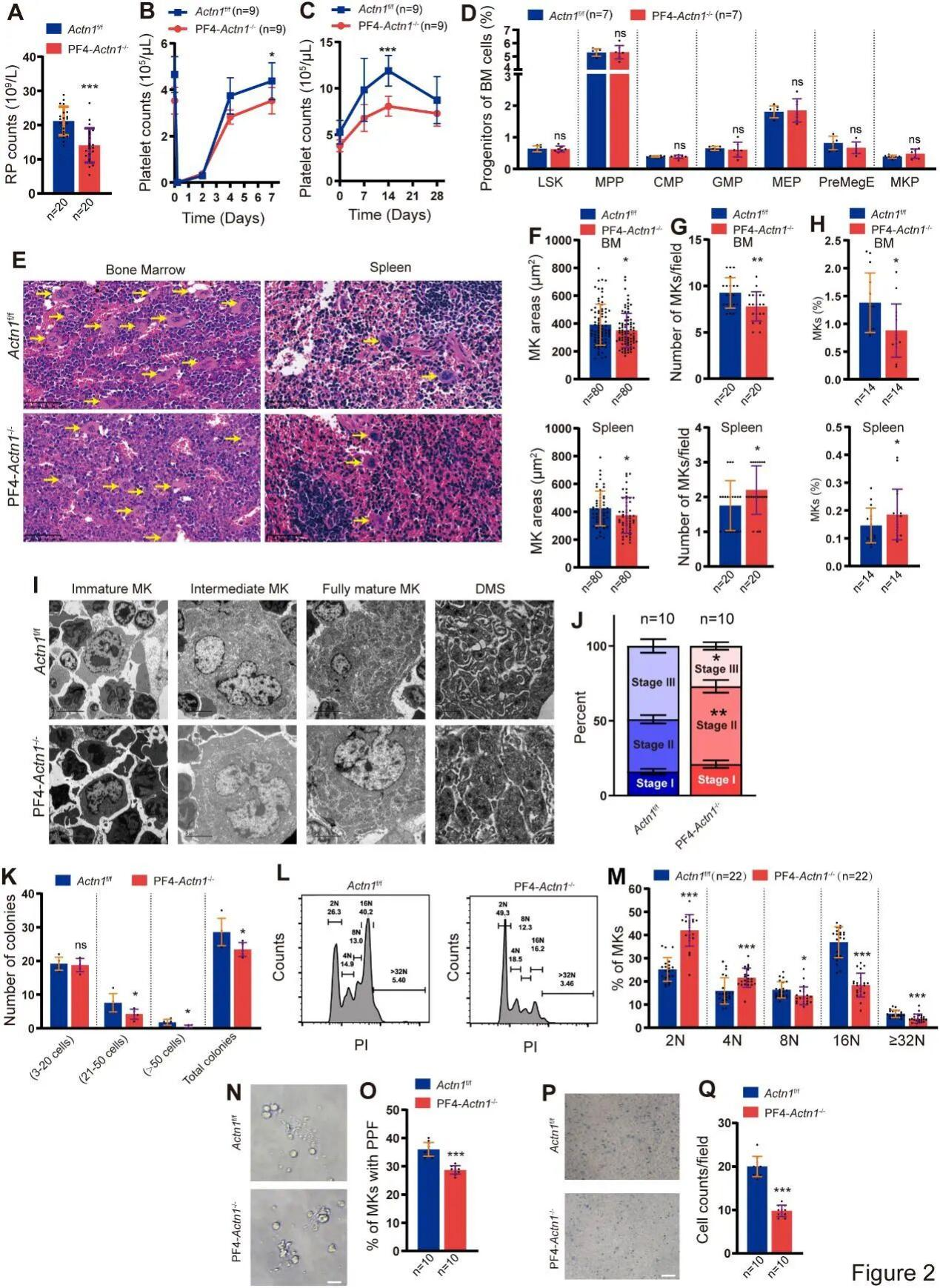
研究明确巨核系/血小板条件性敲除α-辅肌动蛋白-1小鼠的血小板数量减少原因是血小板生成减少,而不是血小板破坏增多或TPO水平的改变;同时进一步明确其巨核细胞高倍的多倍体形成受到抑制,体外实验证明 敲除α-辅肌动蛋白-1后的巨核细胞克隆形成、迁移以及前血小板生成能力受损。
图2. 敲除α-辅肌动蛋白-1后的巨核细胞克隆形成、迁移以及前血小板生成能力受损。
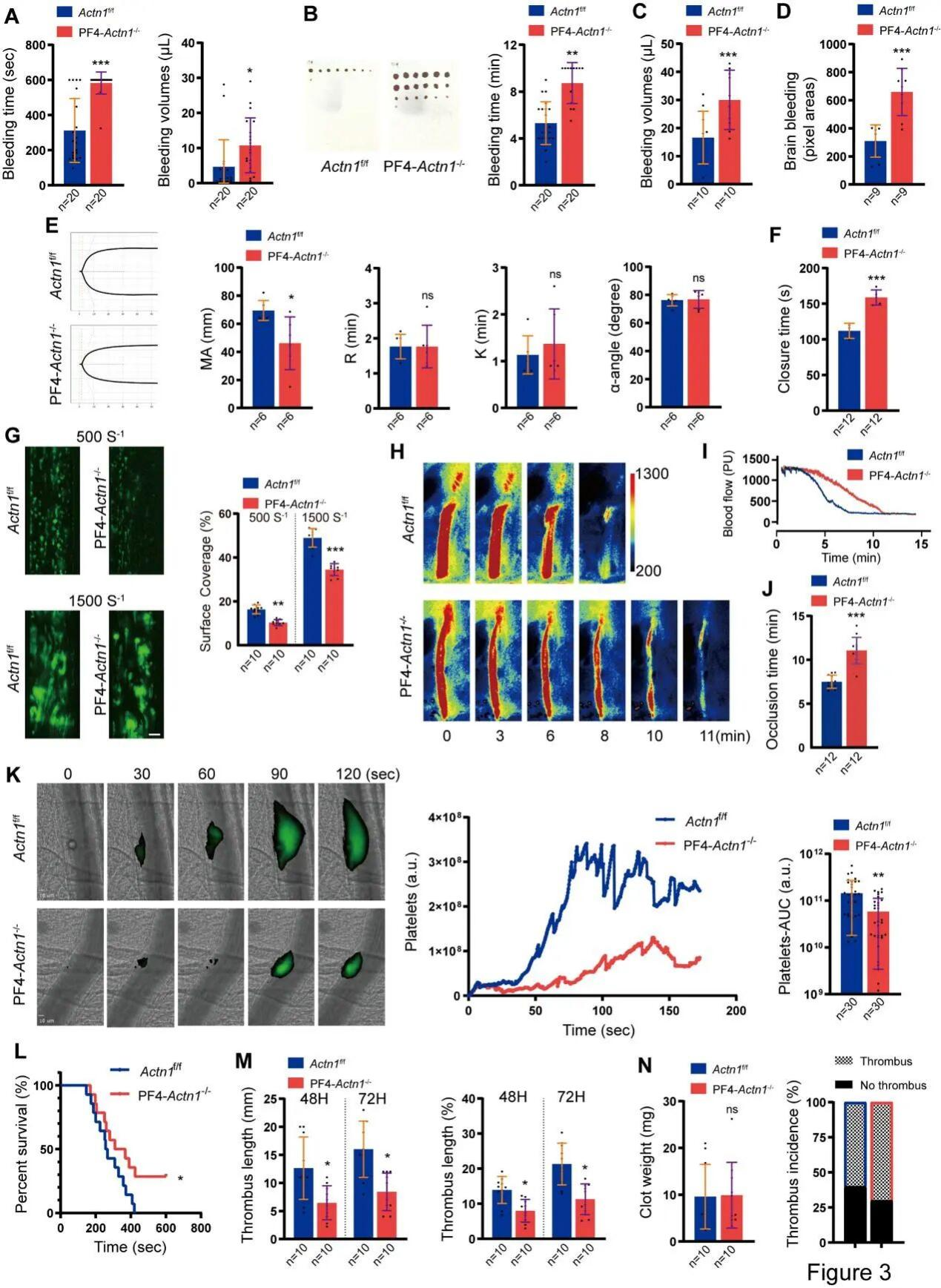
随后研究团队构建不同的血栓模型评估敲除小鼠血小板的血栓形成能力,明确α-辅肌动蛋白-1缺失能 抑制小鼠多种动脉血栓的形成 ,证实α-辅肌动蛋白-1缺失能 抑制血小板的黏附、回缩功能、整合素αIIbβ3活化、颗粒释放和聚集等功能。
图3. PF4-Actn1−/−小鼠表现出一级止血功能减弱及血栓形成。
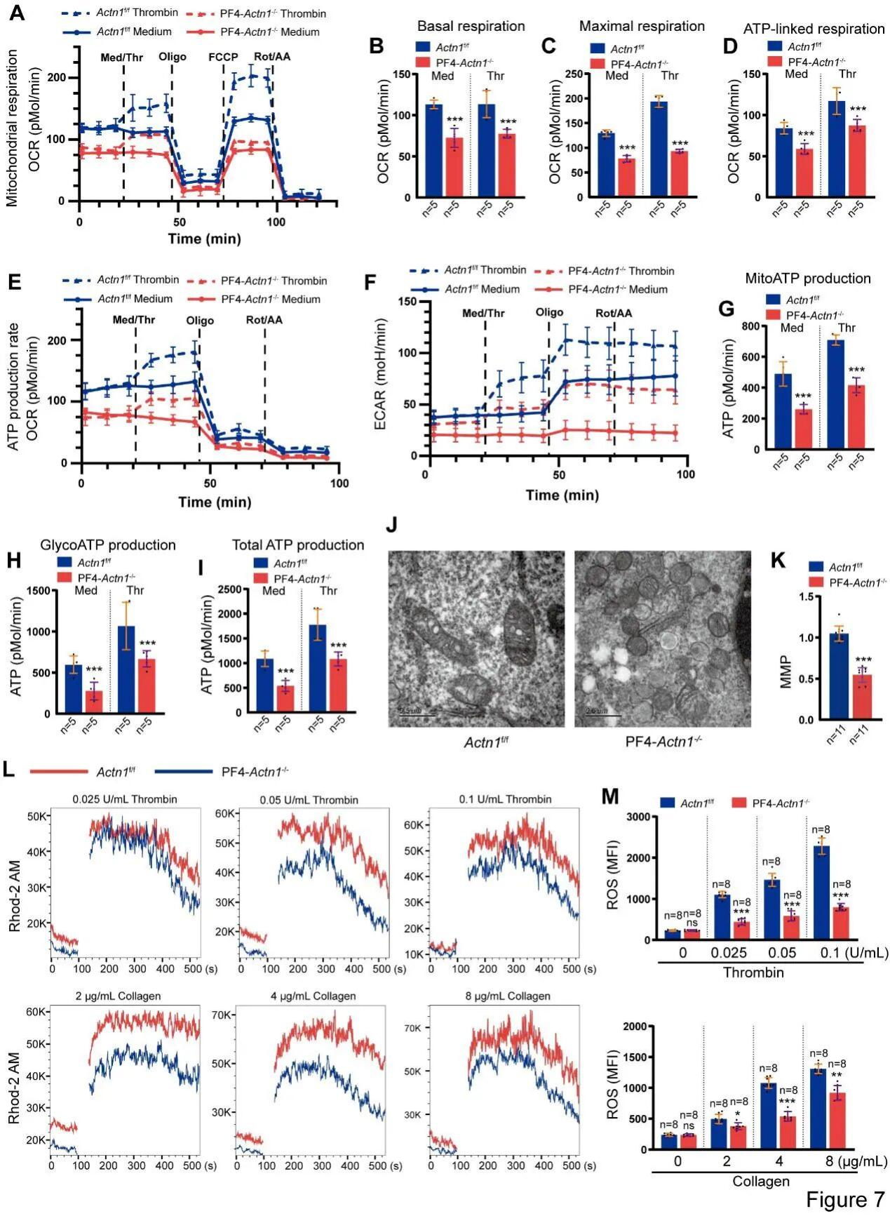
研究团队还通过蛋白质组学、Seahorse和透射电镜等实验明确了 α-辅肌动蛋白-1缺失能抑制血小板线粒体能量代谢,抑制钙流和ROS生成。
图4. α-肌动蛋白-1缺失导致线粒体生物能代谢功能受损。
研究结论
在本研究中,作者构建了一个巨核细胞特异性敲除α-辅肌动蛋白-1的小鼠模型,并使用该小鼠模型研究α-辅肌动蛋白-1对血小板生成和血小板功能的作用,证明巨核细胞特异性敲除α-辅肌动蛋白-1小鼠会表现出血小板数量减少伴体积增大,血小板的功能受损,血栓形成及线粒体生物能量代谢功能也受损。
源井生物提供的支持
本研究核心细胞模型 —— ACTN1 Knockout cell line(293T) ,由源井生物提供技术服务支持,为研究团队揭示 α- 辅肌动蛋白 - 1 在血小板生成及功能中的关键作用提供了重要支撑
源井生物在基因编辑领域有着丰富的实战经验,配有成熟稳定的实验技术平台,已成功构建 超8000种 基因敲除细胞系,涵盖 300多种 细胞类型,热门研究靶点应有尽有。现在订购KO细胞,全场 低至¥4980,最快1周 到手,高效推动您的科研进展,欢迎进入 红棉·万象全品类细胞库 搜索您需要的细胞。如果细胞库内没有找到您需要的细胞,我们还可以为您提供定制化构建服务,满足您对更前沿研究的需要,欢迎咨询了解更多。
联系我们了解更多>>>参考文献
Lin X, Gao H, Xin M, Huang J, Li X, Zhou Y, Lv K, Huang X, Wang J, Zhou Y, Cui D, Fang C, Wu L, Shi X, Ma Z, Qian Y, Tong H, Dai J, Jin J, Huang J. α-Actinin-1 deficiency in megakaryocytes causes low platelet count, platelet dysfunction, and mitochondrial impairment. Blood Adv. 2025 Mar 11;9(5):1185-1201. doi: 10.1182/bloodadvances.2024014805. PMID: 39813624; PMCID: PMC11925533.











