IF=14.9 | 源井生物助力创新基因编辑策略 LOTI 突破大片段整合难题,推动实现高效精准基因治疗


引言
CRISPR-Cas9系统为基因治疗带来了革命性前景,但在体细胞中实现大片段DNA的高效、精准、低脱靶整合仍是领域内的重要挑战。海南大学与华中科技大学联合团队在Trends in Biotechnology发表的最新研究中,提出了一种创新性基因编辑策略—— 长偏移配对切口靶向整合(Long-Offset paired nicking-based Target Integration, LOTI)。 该策略利用Cas9切口酶在基因组和供体模板上引入长距离配对切口,成功在小鼠肝脏中实现高效、精准的基因敲入,并在血友病B模型中恢复55%的凝血因子活性,为在体基因靶向整合提供了一种高效、精准且安全的新方法。源井生物 单克隆基因型鉴定试剂盒(免抽提) 为本研究开发创新性基因编辑策略提供重要工具。
研究背景
基于CRISPR-Cas9的基因编辑技术已在基因敲除和小片段修复中取得显著进展,但在体细胞中进行长片段靶向整合仍面临效率低、脱靶率高、随机插入多等瓶颈。传统方法依赖双链断裂诱导的同源定向修复,在非分裂或低增殖细胞中效率有限,且易引入非预期突变。因此,开发一种避免双链断裂、兼顾高效与精准的整合策略,对遗传病基因治疗具有迫切意义。
研究方法
- LOTI策略设计: 利用Cas9切口酶在基因组靶位点引入一对距离≥200 bp的切口,同时在供体DNA左右同源臂及内部设计配对切口,形成“基因组双切口+供体三切口”的结构。
- 细胞与动物模型: 在B16、HEK293、HeLa等多种细胞系及原代星形胶质细胞中测试敲入效率;通过细胞周期抑制剂验证其在非增殖细胞中的编辑能力;建立血友病B小鼠模型,通过高压水动力注射递送编辑元件至肝脏。
- 效率与安全性评估: 通过流式细胞术、免疫荧光、深度测序等多维度评估敲入效率、脱靶效应、插入缺失突变及随机整合情况。
- 机制探究: 利用siRNA敲低及小分子抑制剂,解析LOTI依赖的修复通路关键因子。
研究路线
- 策略构建与优化: 设计并验证长偏移配对切口在基因组与供体模板上的必要性,优化同源臂长度与切口布局。
- 体外效率验证: 在多种细胞系中比较LOTI与传统方法(HDR、HMEJ、MMEJ等)的敲入效率与精准度。
- 体内编辑验证: 在小鼠肝脏中验证LOTI的高效靶向整合能力,并评估其脱靶与安全特性。
- 机制解析: 明确LOTI依赖Rad51、Rad52、Ligase I/III等修复蛋白,而非经典NHEJ或HDR通路。
- 疾病模型治疗: 在血友病B小鼠中实现FIX基因靶向整合,恢复凝血功能,验证其治疗潜力。
LOTI策略及其应用
主要结果
-
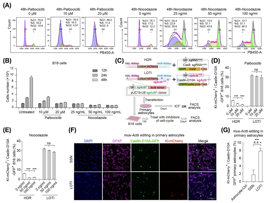
LOTI显著提升体细胞敲入效率: 在多种细胞系及小鼠肝脏中,LOTI的敲入效率显著高于传统单切口或双链断裂策略,长偏移设计(≥200 bp)是关键。
图1. LOTI策略在体内外基因编辑效率检测
-
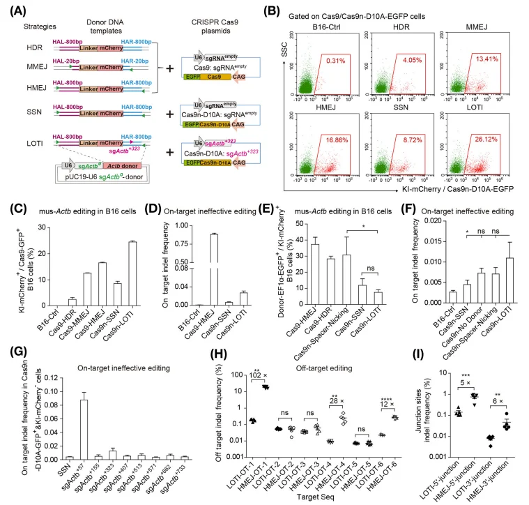
高效且低脱靶: 在脱靶效应和准确性方面,与基于Cas9双链断裂策略相比,LOTI策略不仅降低了目标位点的indels频率和目标片段的随机整合率,其在脱靶位点的indels频率也降低了10-100倍。
图2. LOTI策略脱靶情况检测
-
适用于非增殖细胞及其他Cas9变体: LOTI策略不仅在鼠源B16细胞中表现出色,在HEK293和HeLa等人源细胞系、增殖阻滞的细胞及小鼠原代星形胶质细胞中有不错的敲入效率。此外,LOTI策略在SaCas9-D10A切口酶中同样有效,提示LOTI策略可能适用于其他类型的CRISPR切口酶中。
图3. LOTI策略在增殖阻滞细胞及原代星胶细胞中基因编辑效果
-
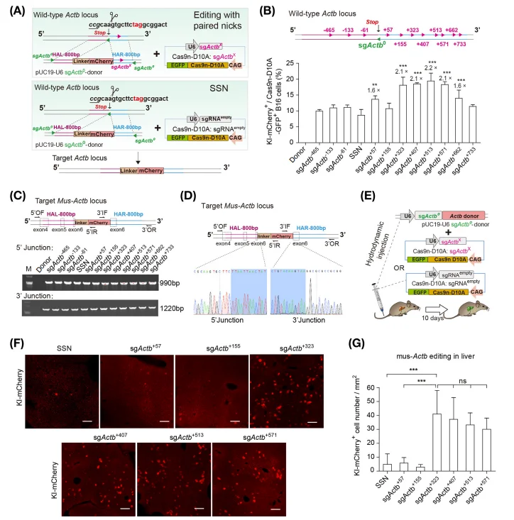
有效治疗血友病B小鼠模型 血友病B是由凝血因子IX(FIX)基因的突变或缺失导致的遗传性凝血障碍疾病,其表现为凝血功能障碍。通过构建针对FIX基因的LOTI靶向整合策略,并利用高压水动力注射方式将设计的编辑元件递送至血友病B疾病模型小鼠体内。单次注射LOTI元件可在F9-KO小鼠肝脏中实现FIX基因整合,恢复55%凝血活性,mRNA与蛋白表达均得到有效恢复。
图4. LOTI策略在B型血友病小鼠中的应用
研究意义与创新点
- 策略创新: 首次提出“长偏移配对切口+供体多切口”协同设计,实现体细胞中大片段基因的高效、精准整合,突破传统依赖双链断裂的编辑瓶颈。
- 机制新颖: 揭示LOTI通过激活Rad51/Rad52依赖的非经典修复通路,独立于细胞周期,为理解切口引导的基因整合机制提供新视角。
- 治疗突破: 在血友病B模型中实现单次给药下的高效基因矫正,为重大片段缺失类遗传病的在体基因治疗提供安全、可行的技术路径。
- 平台潜力: LOTI具备多酶适配、低脱靶、高精度的特点,为多种遗传病、代谢病及肿瘤基因治疗提供了可推广的编辑工具。
文章小结
本研究开发的LOTI策略,通过长偏移配对切口与供体多重切口的协同设计,在体细胞中实现了高效、精准、低脱靶的长片段基因整合,并在血友病B小鼠模型中验证其治疗效力。该工作为基因编辑工具开发提供了新思路。
源井生物提供的支持
源井生物 单克隆基因型鉴定试剂盒(免抽提) 是源井生物自主研发的一项创新技术,旨在实现高效的CRISPR筛选。目前,源井生物拥有超过40种的 CRISPR文库现货 为本研究开发新型基因编辑工具提供重要工具。该试剂盒能在单克隆生长早期即开始鉴定,提前筛选到合格的单克隆,可缩短2-4周的实验周期。凝聚15年独家经验,源井创新研发 EZ-editor™基因编辑系列产品, 4大产品线全面覆盖,着眼细节,简化流程,提升效率,让基因编辑更简单!欢迎咨询了解!
联系我们了解更多>>>参考文献
Lu Y, Wang J, Xu Y, Xu M, Li B, Fan Z, Liu J, Li X, Cai Z, Zheng Y, Wang W, Yang J, Zhang Z, Liu Z. Long-offset paired nicking-based efficient and precise strategy for in vivo targeted insertion. Trends Biotechnol. 2025 Jul;43(7):1743-1764. doi: 10.1016/j.tibtech.2025.02.020. Epub 2025 Apr 7. PMID: 40199626.











