在衰老状态中寻找生存依赖:CRISPR 功能基因组学如何指向 Senolytic 靶点


在生命科学研究中,细胞衰老(senescence)正从一种被动的“增殖终点”,逐渐被重新认识为一种具有主动调控功能的细胞状态。越来越多的研究表明,无论是在自然衰老过程中,还是在肿瘤治疗、慢性炎症或组织损伤背景下,衰老细胞往往并不会迅速清除,而是长期存活,并持续分泌大量炎症因子、生长因子和基质重塑分子(SASP)。
这些因子在短期内可能具有组织保护或抑癌作用,但一旦衰老细胞持续滞留,其累积效应便会推动组织功能退化、肿瘤复发以及耐药演化。正因如此, 选择性清除衰老细胞(Senolytic) 被视为抗衰老与肿瘤治疗领域极具潜力的策略之一。但是,真正的挑战并不在于“是否能够诱导细胞死亡”,而在于一个更本质的问题: 衰老细胞为何能够在高度促凋亡的环境中长期存活?
为了系统性拆解衰老细胞的生存机制,Rene Bernards实验室在 2022 年发表于 Nature Cancer 的研究中,提供了一个极具代表性的研究范例。其代表性并不在于靶点本身,而在于其筛选逻辑完全围绕“衰老状态依赖”展开。
图1. 文库筛选研究衰老文章
筛选的逻辑:如何从两万个候选者中找出“软肋”?
研究团队首先提出了一个核心问题:在持续暴露于 SASP 相关应激信号的情况下,衰老细胞究竟依赖哪些分子机制才能避免触发凋亡程序?
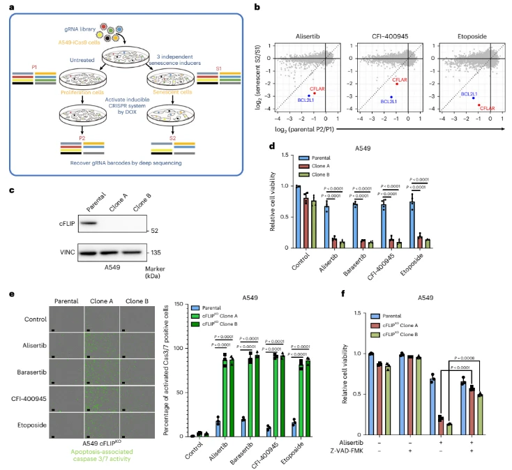
为回答这一问题,研究者采用了 CRISPR 全基因组敲除文库,在肿瘤细胞模型(A549 和 SK-HEP-1)中,先通过不同药物诱导细胞进入稳定的衰老状态,然后在这一特定细胞状态下进行负向筛选。
为排除单一诱导方式带来的偏差,实验并行使用了多种机制不同的衰老诱导手段,包括 Aurora 激酶 A 抑制剂 alisertib、PLK4 抑制剂 CFI-400945 以及拓扑异构酶抑制剂 etoposide。只有在不同模型和不同诱导条件下均表现出一致耗竭趋势的基因,才被定义为真正的“衰老依赖因子”。换句话说,这个筛选不是在寻找“衰老相关基因”,而是在寻找“衰老状态下唯一不能失去的生存支撑”。这一设计的关键意义在于:它并非试图寻找衰老相关基因本身,而是直接定位 在衰老状态下不可被替代的生存依赖节点, 从而最大程度降低应激反应、短期 DNA 损伤或转录波动对筛选结果的干扰。
在这一筛选框架下,一个 并非传统 Senolytic 研究重点、却在衰老状态下显示出显著生存依赖性 的基因被识别出来——cFLIP(CFLAR)。cFLIP 是外源性凋亡通路中的经典抑制因子,其通过阻断 FADD–Caspase-8 复合体的形成,抑制死亡受体介导的凋亡信号。值得注意的是,该基因在本研究中的意义,并不源于其已知分子功能,而在于其在衰老细胞特定生理状态下所呈现出的高度依赖性。
图2. 基于生存筛选的 CRISPR 文库
“怠速行驶”的衰老细胞:油门与刹车的博弈
进一步机制分析显示,衰老细胞实际上处于一种高度紧绷且不稳定的平衡状态。这一平衡关系可以被抽象为一个简单但高度概括的模型。一方面,持续的 SASP 刺激导致 NF-κB 信号通路长期激活,从而显著上调死亡受体 DR5 及其配体 TRAIL,使外源性凋亡通路始终处于高度待命状态。类似于衰老细胞已经把凋亡的“油门”踩到底,它随时准备原地自爆。另一方面,为抵消这一持续存在的促凋亡压力,衰老细胞同步大幅上调 cFLIP 表达,作为关键的负向调控节点,阻断 DR5 下游信号向 Caspase-8 的传递。
这一状态可被概括为一种“油门与刹车同时踩到底”的极端平衡:凋亡信号持续累积,却被 cFLIP 勉强压制。一旦这一抑制被解除,细胞将迅速跨越凋亡阈值。
二次筛选:让临床转化更进一步
然而,基础研究的Hits离临床应用还有一段距离。Bernards团队意识到,单一靶向 cFLIP 在临床转化层面仍面临潜在毒性与选择性不足的问题。于是他们做了进一步探索——“二次筛选”。这一步的关键并不在于再找到一个新靶点,而在于判断哪些调控节点更有可能被安全、可控地药理干预。研究团队针对激酶组和表观遗传因子构建了一个定制化的小库,专门去捞那些能跟DR5激动剂产生“合成致死”效应的基因。这次,他们找到了BRD2。
BRD2 的抑制不仅能够降低 cFLIP 的转录水平,还可通过调节染色质开放状态,增强凋亡相关基因的转录响应,从而将原本脆弱但被抑制的凋亡通路彻底释放。这把原本的“一拳”升级成了“组合拳”:先用化疗把肿瘤细胞诱导为衰老状态,再用BRD2抑制剂联用DR5激动剂实施定点清除。这种序贯疗法在PDX模型上展现出的肿瘤退缩效果,确实让人眼前一亮。
图3. “一拳两击”模型
如果将视角从具体靶点抽离,这项研究真正值得反复借鉴的,其实是一套清晰可复用的筛选逻辑。
科研人的锦囊:方法论的复用
从结果回看,这项研究的价值并不仅在于提出了 cFLIP–DR5 这一 Senolytic 作用轴线,更在于其所展示的一套高度可复用的研究范例。
第一,功能基因组学筛选的核心前提是清晰定义“细胞状态”,而非单纯比较基因敲除效应。 真正有价值的命中基因,往往体现在“对照组存活、特定状态下致死”的差异之中。
第二,负向筛选在识别生存依赖节点方面具有独特优势。 相较于正向富集,耗竭型筛选更直接指向那些在特定状态下不可被替代的底层调控因子。
第三,二次筛选的目的并非补充机制细节,而是寻找可组合、可调控的干预策略。 尤其是在向临床转化迈进时,表观遗传或信号通路层面的协同靶点,往往比单一核心节点更具现实意义。
结语:在复杂中寻找真正的开关
生命系统本质上是一张高度冗余且动态重构的信号网络,衰老细胞尤甚。功能基因组学筛选的真正价值,并不在于一次性解析所有通路,而在于通过系统性干预,直接定位那些维系生存的关键节点。
cFLIP–DR5 轴线的发现提醒我们: 最强的抗性,往往意味着系统已经被压缩到一条无法后退的生存通路之上。
以细胞状态为核心的筛选逻辑,正在为“老而不死”的细胞,提供更精准、也更可控的干预入口。
源井生物CRISPR筛选
源井生物为您提供 CRISPR文库体内/体外一站式筛选服务 ,根据您的实验需求设计个性化筛选方案。不管是免疫互作、耐药机制,还是肿瘤转移、系统性效应等研究方向,我们都能为您提供从实验设计到结果解析的精细化体内外筛选服务,用完善的表型筛选与数据分析平台助力科研高效推进。
源井生物自主研发的交互式分析平台—— iScreenAnlys™文库分析平台 ,界面友好,零门槛轻松实现文库数据分析。三种不同算法(Drug-Z、MAGeCK-RRA、MLE)供自由选择,支持多种统计方法与可视化图表输出,欢迎申请免费试用。
联系我们了解更多>>>参考文献
[1] Wang, L., Jin, H., Jochems, F. et al. cFLIP suppression and DR5
activation sensitize senescent cancer cells to senolysis. Nat Cancer 3,
1284–1299 (2022).
[2] Childs, B., Gluscevic, M., Baker, D. et al. Senescent cells: an emerging
target for diseases of ageing. Nat Rev Drug Discov 16, 718–735 (2017).
[3] Wu Z, Qu J, Zhang W; Aging Biomarker Consortium; Liu GH. Biomarkers of
ageing of humans and non-human primates. Nat Rev Mol Cell Biol. 2025
Nov;26(11):826-847.











